yl23455永利集团芦秀丽教授团队在阿尔茨海默症相关蛋白DHCR24的神经保护功能研究方面获得重要成果
我校yl23455永利集团芦秀丽教授团队在阿尔茨海默症相关蛋白DHCR24的神经细胞保护功能研究方面取得重要进展,研究成果被Plos One(SCI综合科学,1区)在线发表。
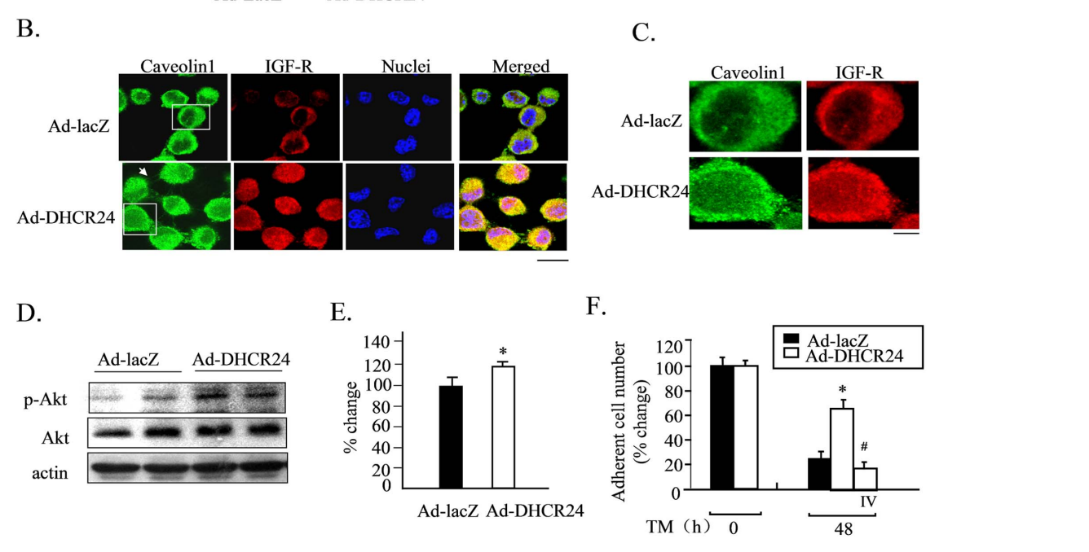
DHCR24蛋白是胆固醇合成中的重要酶类。有研究报道发现DHCR24基因的表达在阿尔茨海默症患者的受损脑部表达降低,暗示其有神经保护作用。我们的研究证明DHCR24过表达能保护神经细胞免于内质网应激所导致的神经细胞凋亡。其机制是通过抑制了内质网应激产生的p38蛋白的过度活化实现的。而且,过表达DHCR24的神经细胞,还通过提高了神经细胞胆固醇的水平增强了胰岛素样生长因子受体在细胞膜表面细胞窖的定位。
这一成果揭示了DHCR24从对抗内质网应激方面方面发挥对抗神经细胞凋亡的崭新机制。

原文参见:Xiuli Lu, Yang Li, Weiqi Wang, Shuchao Chen, Ting Liu,Dan Jia, Xiaoping Quan, Deliang Sun, Alan Chang, Bing Gao, 3 β-Hydroxysteroid-Δ 24 Reductase (DHCR24) Protects Neuronal Cells from Apoptotic Cell Death Induced by Endoplasmic Reticulum (ER) Stress. PLoS One. 2014 Jan 29;9(1):e86753(SCI综合科学 1区)